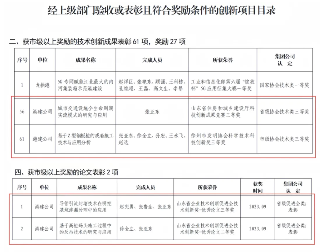
为深入贯彻落实能源集团创新驱动发展战略,强化科技创新主体地位,培育壮大科技领军机制,充分调动和激发创新热情,增强高质量发展内驱力。根据集团有关规定,集团组织专家对各企业申报的2023年度科技创新项目进行了评审,最终,港建公司的6项科技成果获得表彰,这是对港建公司在科技创新领域努力的直接肯定。

通过表彰科技创新项目,集团公司进一步强化了科技创新在企业发展中的核心地位,传递出明确信号:只有不断创新,才能在激烈的市场竞争中立于不败之地。这不仅有助于激发企业内部的创新活力,也促进了集团内部科技创新资源的优化配置和高效利用。表彰科技成果是培育科技领军企业和人才的有效途径之一。通过树立典型,可以激励更多科技人员投身于关键技术研发和成果转化,形成一批具有行业影响力的科技领军企业和个人。

对于港建公司而言,这不仅是对过去成绩的认可,更是对未来持续创新的鞭策。科技创新是推动经济高质量发展的关键引擎。随着更多科技成果的转化应用,将有效促进产业升级、结构优化,为公司乃至整个行业的可持续发展注入强劲动力。
图文丨张亚东(港建公司)